1. Introducción
El comportamiento ciudadano organizacional (CCO) ha sido considerado como algo que beneficia a la empresa, ya que favorece la colaboración entre los empleados y ayuda a la eficiencia organizacional. Este concepto implica la disposición de parte del empleado por hacer contribuciones adicionales y no solo limitarse a lo que se espera de su puesto de trabajo. A pesar de las ventajas que el CCO puede ofrecer a la organización, y específicamente al entorno laboral, poco se ha investigado acerca de otras variables que pueden favorecerlo o limitarlo, de manera directa o indirecta. Preguntas tales como: si la empresa cuenta con proyectos de responsabilidad social empresarial (RSE) ¿esto favorece el CCO?; si la empresa apoya la transparencia, y combate a la corrupción, ¿esto se vincula con el CCO?; si los colaboradores manifiestan una ciudadanía activa, ¿esto se relaciona con el CCO? Dado lo anterior, el presente estudio se inició con la intención de encontrar cómo es afectado el CCO por otras variables contextuales como lo son las prácticas de RSE, la transparencia con la que se opera en la organización o las actitudes ciudadanas que muestran los colaboradores.
El objetivo del artículo es analizar el nivel de influencia de la responsabilidad social empresarial, las actitudes ciudadanas y la transparencia, para fomentar el CCO. La hipótesis que se plantea es que sí existe una influencia positiva y significativa de las tres variables en el CCO. La metodología empleada está basada en el modelo de ecuaciones estructurales (SEM) que permite contrastar un modelo teórico con modelos estadísticos multivariantes y así estimar el efecto y las relaciones entre múltiples variables. De esta forma, a partir de un modelo teórico de CCO, se contrastan las variables observadas en la realidad y se genera un modelo estructural. Los resultados generados por el modelo de análisis estructural indican que la RSE es la única variable que influye significativamente y de forma directa en el CCO, las otras dos solo la afectan de manera indirecta. Tomando en consideración el modelo generado se concluye que para poder desarrollar un comportamiento ciudadano en la organización se debe considerar que éste se encuentra directamente afectado por las RSE, e indirectamente por las actitudes ciudadanas y la transparencia. En otras palabras, si se busca favorecer el CCO en la organización, trabajar en proyectos de RSE puede ayudar a promoverlo.
En los siguientes apartados se lleva a cabo una aproximación teórica sobre los conceptos que se incluirán en el modelo y su relación con el CCO. A continuación, se presentará la metodología a seguir, el modelo teórico del cual se parte, la población y muestra, la validación del instrumento con el análisis factorial, y la puesta a prueba del modelo. Finalmente, se comparten las conclusiones a partir de los hallazgos encontrados en el modelo generado.
2. Marco teórico
En esta sección se pretende explicar los conceptos teóricos de las tres variables que serán utilizadas para el modelo estructural que se propone, encontrando las relaciones teóricas con el tema central de este artículo: el CCO.
2.1. Comportamiento ciudadano organizacional
El CCO es concebido como un conjunto de acciones que el colaborador realiza de manera personal, sin significar con ello que se le vaya a reconocer por sus acciones (Organ, 1988). Así, la participación de los colaboradores, por ejemplo, en acciones de voluntariado dentro de la organización, es una muestra de apoyo al participar en actividades pro-sociales, así las organizaciones sean públicas o privadas (Agarwal, 2016). De hecho, los investigadores consideran que el CCO puede ser visto como una actitud voluntaria que implica ir más allá de lo que espera del trabajo propio, en donde se pueden relacionar los valores profesionales como personales (Luthans, Luthans y Luthas, 2015)
Podsakoff, Mackenzie, Paine y Bachrach (2000) y Organ (1988), plantearon que el CCO comprende diferentes tipos de acciones organizacionales que se caracterizan por ser discrecionales y por el bajo nivel de exigencia, ya que no son comportamientos obligatorios para el trabajador. Esto genera que usualmente estas acciones no son pagadas, aunque suele existir un reconocimiento implícito hacia aquellos que lo hacen (Li, Chiaburu y Kirkman, 2017). Los colaboradores que ejercen el CCO son considerados buenos ciudadanos, y reflejan el resultado de un modelo de relaciones que se gesta entre la identidad y las conductas de comportamiento ciudadano en el contexto laboral (Becton, Carr, Mossholder y Walker, 2017).
El CCO se constituye como parte de la identidad de cualquier colaborador, misma que lo lleva a ver más allá de su obligación profesional y tener interés en mejorar la relación de la organización con los grupos que le rodean (Deery, Rayton, Walsh y Kinnie, 2016). Esto ha llevado a que se realicen estudios sobre cómo el CCO puede variar según las características de los colaboradores como su edad o su género (Ng, Lam y Feldman, 2016). Topa, Moriano y Morales (2008), afirman que además del rendimiento del colaborador por las actividades que realiza, éste lleva a cabo otras funciones que exceden a sus obligaciones formales en el trabajo y generan un valor agregado que contribuye al éxito organizacional.
2.2. Responsabilidad social empresarial
Para fomentar el CCO se establece que es necesario promover un espacio de RSE, primer elemento a considerar en el modelo teórico propuesto de este artículo. En el contexto latinoamericano, Arredondo-Trapero, Rosas-Ferrer y Villa-Castaño (2011) investigaron acerca del CCO en una empresa del noreste mexicano, en donde encontraron que aquellos trabajadores que se vinculan con los programas de responsabilidad social que promueve la empresa tienen mejores comportamientos ciudadanos en la organización y entre sus compañeros, lo que se corrobora por Somech y Khotaba (2017). Así la RSE puede ser una primera vía para favorecer el CCO en los colaboradores. Este punto ha generado múltiples estudios actuales, como los de Newman, Miao, Hofman y Jiuhua (2015) ; Panagopoulos, Rapp y Vlachos (2016) y los de Gao y He (2017). En ellos se señala cómo los colaboradores asumen el rol de ser propositivos o colaborativos en relación a los programas de RSE de la empresa y, definitivamente, ejercitan su ciudadanía al colaborar.
En términos generales se define a la RSE como un equilibrio en el enfoque de las organizaciones para atender los problemas del entorno -económico, social y ambiental-, de una manera en la que se beneficie a las personas, las comunidades y la sociedad. La RSE es un tema que vincula a la empresa a tres diversas áreas: la parte interna de la organización, la sociedad y el medio ambiente (International Organization for Standardization -ISO, 2017). La RSE no se trata de programas o proyectos específicos asignados a un área organizacional, sino que se trata de una posición que asume la organización ante la sociedad.
En cierto sentido, se puede afirmar que la RSE es una vía en la que el colaborador de una organización puede fortalecer el CCO al identificarse como parte del entorno social. En otras palabras, una empresa que fomenta la RSE será una empresa que dé cabida a las inquietudes ciudadanas que todo colaborador busca también ejercer.
2.3. Transparencia
Una empresa que se interesa en fomentar el CCO deberá trabajar en un segundo elemento que es la transparencia. No solo se trata de contar con proyecto o programas de RSE, sino que la idea de la transparencia sea puesta en práctica, no solo considerando el flujo de información que se da de manera interna en la empresa, sino también hacia el resto de sus grupos de interés (Sow y Ho, 2017). Una de las luchas más imperantes en donde todo ciudadano debe contribuir es aquella en contra de la corrupción, y a favor de entornos más transparentes. Esta lucha contra la corrupción va desde rechazar los pequeños actos de corrupción hasta una posición más determinada, que implicaría asegurar que otros no se involucren en tales situaciones dentro de su ámbito de influencia, ya sea en el espacio público o en la propia organización (Trong, 2017). Adicionalmente, Arredondo-Trapero, De la Garza-García y Vázquez-Parra (2015) proponen un modelo estructural para promover la transparencia y la rendición de cuentas en las organizaciones, en donde la cultura organizacional y la capacidad de diálogo inciden en las variables referidas.
Por otra parte, aunque la transparencia es un término que surge del espacio público, no es exclusivo a él. En el Pacto Global, realizado por la Organización de las Naciones Unidas (ONU), se propuso como principio el que las empresas busquen luchar contra la corrupción, incluyendo medidas que garanticen la transparencia en sus procesos, tanto internos como externos (ONU, 2017). En concordancia con el discurso internacional, las organizaciones públicas, privadas y de la sociedad civil están analizando las ventajas de la transparencia para la vida organizacional. Para Villanueva (2011), la transparencia incluye el apego a principios de ética empresarial, a partir de los cuales, la organización presente con claridad, a los legítimos interesados, las decisiones y acciones que lleva a cabo. Para Cuevas (2005), la transparencia es un valor fundamental dentro de la empresa; mientras que para Sanz, Ruiz y Pérez (2013), la sinceridad y la transparencia resultan determinantes para la relación con los clientes, pues refuerzan el cumplimento y las promesas acordadas.
Ser transparente presupone una actitud y deseo de informar sobre las propias acciones, incluyendo la necesidad de ofrecer a los grupos de interés un verdadero acceso, apertura y visibilidad a la información de la cual son legítimos interesados (Marcuello, Bellostas, Marcuello y Moneca, 2007). Esto permite dar mayor certidumbre tanto a las organizaciones como a todos los interesados en sus acciones y decisiones (Uvalle, 2007).
Un gobierno corporativo eficaz obliga a cumplir ciertos principios, entre los cuales la revelación y transparencia de la información resultan fundamentales en los procesos de cabildeo (Organización para la Cooperación y el Desarrollo Económicos -OCDE, 2015). Estos procesos son medibles a partir de ciertos certificados o procesos de estandarización (Chávez y Patraca, 2011), los cuales permiten tener una visión más amplia y clara de las operaciones de la organización (Baraibar y Luna, 2012).
Para Accinelli y de la Fuente (2013), la transparencia se constituye como un elemento fundamental de la responsabilidad social corporativa, misma que debe desarrollarse en una dimensión tanto interna como externa a la empresa. En este sentido, la transparencia organizacional empieza a abarcar distintas esferas de la vida empresarial. Por ejemplo, estudios recientes ponen en manifiesto la importancia de la difusión de información financiera a través de internet y la necesidad del estudio de la transparencia en línea de las organizaciones (Haro, María y María, 2013). Adicionalmente, el concepto de transparencia organizacional ha sido estudiado empíricamente y se han construido ecuaciones estructurales en torno a ella (Arredondo-Trapero et al., 2015). También Arredondo-Trapero, De la Garza-García y Vázquez-Parra (2014) han encontrado que las instituciones públicas son percibidas como menos transparentes que las privadas, desde la consideración de sus colaboradores.
En resumen, tomando en cuenta las anteriores definiciones, se puede inferir que una empresa que fomenta la transparencia interna y externa, de alguna manera también favorece el CCO en la empresa. De manera contraria, una empresa corrupta o no transparente será una variable que impediría el CCO.
2.4. Actitud ciudadana
Finalmente, en relación con la ciudadanía, la tercera variable a considerar en el modelo teórico es la actitud ciudadana. Desde el punto de vista político, la ciudadanía no solo es reconocerse como ciudadano con derechos dada su igualdad en cuanto a la dignidad humana, sino también implica una participación activa en los problemas que enfrenta (Cortina, 2005). En este orden de ideas, la ciudadanía puede y debe involucrarse en aquello que le acontece, ya sea desde el espacio público y, en las últimas tendencias, desde lo organizacional. Todo aquel que se conciba como ciudadano se considera como corresponsable de la solución de los problemas que acontecen en su entorno (Cortina, 1994).
Un colaborador con actitud ciudadana no espera que la organización resuelva los problemas, sino que es capaz de participar en la solución de los mismos, ya que se reconoce como un igual en la entidad organizacional y esto es justamente el concepto de ciudadanía. También muestra una actitud propositiva para cambiar la situación de la organización o del entorno hacia una mejor. Se trata de ser un gestor de cambio que enfrente los problemas y transforme su entorno (Agarwal, 2016).
Como es posible inferir desde este marco teórico, las tres variables encuentran vínculos con el CCO, pero también entre ellas mismas. Es decir, se esperan relaciones entre la RSE, la transparencia y las actitudes ciudadanas, y de las tres variables en relación con el CCO.
3. Metodología
Este apartado incluye una explicación sobre el proceso metodológico utilizado para la comprobación de las relaciones entre los elementos que componen el modelo estructural que se propone. Inicialmente, se expone una aproximación teórica de la propuesta, la cual permite hacer el planteamiento de 5 posibles hipótesis a comprobar. Posteriormente, se plantea la información acerca de la población muestra, así como del instrumento que se ha aplicado para recolectar la información para las ecuaciones estructurales. Como cierre de este apartado, se realiza un análisis de la importancia del uso de modelos de análisis estructural para demostrar hipótesis que proponen correlaciones entre las múltiples variables consideradas.
3.1. Modelo teórico de CCO
En el modelo teórico se establecen posibles vínculos entre variables que se relacionan con el CCO: la RSE, las actitudes de ciudadanía y la transparencia. A partir de ello se procede a probar las hipótesis mediante el modelo estructural resultante (figura 1).
A partir de la base teórica se plantea un modelo que propone las siguientes hipótesis que describen las relaciones entre los constructos.
Existe una relación positiva y significativa entre:
RSE y las actitudes ciudadanas (H1)
Actitudes ciudadanas y la transparencia (H2)
RSE y el CCO (H3).
Actitudes ciudadanas y el CCO (H4)
Transparencia y el CCO (H5)
En las 5 hipótesis presentadas en el modelo teórico (figura 1) es posible visualizar tres variables explicativas, y el CCO sería la variable dependiente o explicada por las primeras. Aunque a nivel teórico existe literatura que establece tales relaciones (tabla 1), no hay el sustento estadístico que avale la relación entre este conjunto de variables.
Tabla 1 Las variables y su relación académica con el CCO (2015-2017)
| Variable | Estudios realizados |
|---|---|
| RSE | Newman et al., 2015; Shen y Benson, 2016; Panagopoulos et al., 2016; Gao y He, 2017; Trong, 2017; Arredondo-Trapero, et al. (2011) . |
| Actitudes ciudadanas | Luthans et al., 2015; Deery et al., 2016; Farrell, 2016; Ng et al., 2016; Becton et al., 2017; Li et al., 2017; Shin, Soo y Nam, 2017; Somech y Khotaba, 2017. |
| Transparencia | Brindusa y Flyverborn, 2016; Schnakenberg y Tomlinson, 2016; Sow y Ho, 2017. |
Fuente: elaboración propia.
3.2. Población y muestra
La población corresponde a 12 empresas manufactureras del noreste de México en donde colaboran 7.878 trabajadores. Las 12 empresas manufactureras recibieron un taller de ciudadanía empresarial con el fin de intervenir proactivamente en la crisis de inseguridad que se suscitó en la región noreste de México. El supuesto sobre el que se diseñó el taller es que, al fomentar el CCO, las empresas tomarían un rol proactivo en las problemáticas que se estaban presentando en la región y que estaban afectando negativamente al sector público, al sector privado, así como a la sociedad en general.
La selección se realizó a partir de un muestreo aleatorio sistemático, del cual se obtuvieron 213 entrevistas válidas con una estimación del 95% de confiabilidad y de una precisión de cerca del 6,6%.
Este colectivo de empresas no pretende representar al sector industrial de México en su totalidad; sin embargo, puede ser representativa del clúster manufacturero de noreste de México, uno de los polos industriales más importantes de México. En el estudio se incluyeron a las empresas manufactureras que tienen mayor presencia en la región. Si bien el colectivo encuestado representa solo el 2,7% del total de los trabajadores en este gremio industrial, el número alcanzado de encuestas procesadas le da soporte estadístico para poder proceder a generar el modelo.
De las 12 empresas seleccionadas para la muestra, la proporción de encuestas realizadas son las siguientes (tabla 2).
Tabla 2 Encuestas realizadas por empresa
| Número de empresa | Definición de la industria | Encuestas aplicadas y contestadas - Total: 213 |
|---|---|---|
| Empresa 1 | Es uno de los principales distribuidores de productos de metales ferrosos y no ferrosos, así como una fuente para el procesamiento de metales y la fabricación de diversos componentes. | 20 |
| Empresa 2 | Empresa líder en el servicio de recolección y compra de desecho industrial, así como en la venta de materiales a nivel mundial. Cuenta con programas de reciclaje, reutilización y reducción de los desperdicios industriales. | 20 |
| Empresa 3 | Líder mundial en el desarrollo de tecnologías innovadoras de neumáticos. Su inversión en investigación y desarrollo ha dado lugar a nuevos productos en la industria de neumáticos, más sustentables y eficientes. | 8 |
| Empresa 4 | Empresa enfocada al desarrollo de materiales a base de poliuretano, caucho, plástico y materiales sintéticos. Además, desarrolla productos que utilizan estos materiales y los aplica a la industria automotriz, de la construcción y la tecnología de información. | 22 |
| Empresa 5 | Empresa líder de prevención de infecciones y otros productos y servicios procedimentales. La compañía se centra, principalmente, en dispositivos y equipos médicos y farmacéuticos, y ofrece soluciones innovadoras de productos y servicios de salud. | 12 |
| Empresa 6 | Líder global en ofrecer soluciones para el tratamiento del aire, basadas en la eficiencia energética. Busca generar condiciones climáticas ideales a diversos sectores industriales como alimentación, industria farmacéutica y centros de procesamiento de datos entre otros. | 10 |
| Empresa 7 | Diseña, fabrica y comercializa una línea para edificios metálicos y componentes para la industria de la construcción no residencial. Es también una empresa líder de recubrimiento de metal para la limpieza, tratamiento, corte y revestimiento de varios sustratos de bobina de metal laminados para aplicaciones de construcción no residencial. | 9 |
| Empresa 8 | Empresa de soluciones de construcción que proporciona el diseño, la fabricación y la comercialización de sistemas de construcción metálica para la construcción comercial. | 24 |
| Empresa 9 | Empresa orientada al mercado del transporte. Produce componentes para vehículos basados en el aluminio que buscan satisfacer las necesidades de rendimiento y eficiencia en las unidades. | 20 |
| Empresa 10 | Empresa que ofrece servicio de proyectos de manufactura en las áreas industriales de: electrónica, metal-mecánica, plástico, automotriz, médico, y aeroespacial | 22 |
| Empresa 11 | Desarrolla tecnologías y soluciones para gestionar la energía y procesarla de manera segura, fiable, eficiente y sostenible. Es especialista global en gestión de la energía y automatización. | 21 |
| Empresa 12 | Empresa líder en la fabricación de cinturones de seguridad para automóviles, bolsas de aire, sistemas de retención para niños y productos de seguridad adicionales; su objetivo es mejorar los sistemas de seguridad de la industria automotriz. | 25 |
Fuente: elaboración propia.
Las características sociodemográficas de los encuestados son las siguientes (tabla 3): el grupo de participantes está integrado por hombres en un 66%, el 75% de los encuestados es menor de 40 años, y el 53% de quienes respondieron tiene más de 3 y menos de 10 años de antigüedad en la empresa. A partir de la anterior información, se afirma que se trata de un colectivo que puede emitir juicios válidos acerca de su percepción de lo que acontece en la organización en relación al CCO y las variables vinculadas.
3.3. Instrumento de investigación
El instrumento para medir la percepción acerca de los 4 elementos que se consideran en este estudio de CCO fue diseñado y adaptado para fines del presente estudio. Los reactivos, a excepción de los que hacen referencia a los datos demográficos, fueron redactados mediante declaraciones presentadas en una escala de Likert de cinco puntos, con las siguientes ponderaciones: 1 ''totalmente en desacuerdo'', 2 ''en desacuerdo'', 3 ''ni acuerdo ni desacuerdo'', 4 ''de acuerdo'' y 5 ''totalmente de acuerdo''.
Las declaraciones en relación con la RSE se hicieron en sentido positivo, de manera que una mayor puntuación de la variable equivale a una mejor apreciación. En este grupo de ítems se consideró la importancia atribuida por parte del colaborador a los programas de RSE orientados a la comunidad, al medio ambiente y al entorno laboral de la empresa.
Para el constructo actitudes ciudadanas, 3 reactivos estaban en sentido negativo y fueron invertidos en relación con sus respuestas, para poder estudiarlas en conjunto con las otras 2 que había sido redactadas en sentido positivo. En este grupo de ítems se midió el grado de interés, el involucramiento y la participación del colaborador en cuanto a su rol como ciudadano para la resolución de los problemas sociales.
Para el constructo transparencia, los 6 reactivos estaban en sentido negativo y fueron invertidos para poder evaluar los niveles de transparencia a través de la negación de las prácticas de corrupción. En este conjunto de ítems se cuestionó el nivel de transparencia del colaborador, tanto en lo social como en lo empresarial. El cuestionario abarcó 3 perspectivas: rol de víctima de la corrupción, ser agente corruptor, o tener la disposición a resolver esta problemática.
Finalmente, para el constructo de CCO se evaluó en sentido positivo, tanto el nivel de involucramiento de la persona en las prácticas de responsabilidad social y la promoción de la participación en ellos, así como el respeto a las normas sociales y organizacionales y cuidar que ellas no sean violentadas por otros.
3.4. Modelo estructural
En la literatura académica se ha encontrado que Wongsansukcharoen, Trimetsoontorn y Fongsuwan (2014), Rodríguez (2004) y Cequea y Rodríguez-Monroy (2012) , han aplicado las ecuaciones estructurales para estudiar cuestionamientos de la vida organizacional. Los modelos de ecuaciones estructurales son un estilo de modelos estadísticos multivariantes, los cuales se enfocan en estimar el efecto y las relaciones entre múltiples elementos de los cuales se presume una correlación (Ruiz, Pardo y San Martín, 2012). Casas (2013) afirma que estos modelos no prueban la causalidad, pero si ayudan al rechazar las hipótesis causales que contradicen los datos. Los modelos causales tienen el objetivo de estudiar el análisis de caminos para medir el efecto entre diferentes variables (Batista y Coenders, 2000). Esto comprueba el grado de consistencia entre la propuesta teórica que se planteó al inicio de este apartado y el modelo de análisis estructural resultante (Rodríguez, 2004), lo que permitiría conocer en este caso las relaciones entre la RSE, las actitudes ciudadanas y la transparencia, y su influencia en el CCO.
4. Resultados
Las variables indicadoras de los constructos planteados se validaron a partir de un Análisis Factorial Confirmatorio (AFC), el cual permitió depurar el instrumento de medición. El cuestionario se estructuró con un total de 22 reactivos, distribuidos de la siguiente manera: RSE (3), actitudes ciudadanas (6), transparencia (6) y CCO (7). A continuación, se explica el proceso de depuración de los reactivos. Se debe tener presente que se aplicó el método de análisis factorial de ejes principales y una rotación oblicua Promax a los 22 reactivos, la solución rotada arrojó 4 factores, que serán utilizados en los análisis estadísticos subsiguientes. Algo importante a señalar es que todos los reactivos abonaron a la propuesta del diseño del cuestionario (tabla 4).
Tabla 4 Confiabilidad del constructo, cargas factoriales y relaciones entre el constructo y el ítem
| Ítem | Alpha de Cronbach | Cargas factoriales | R 2 |
|---|---|---|---|
| RSE | |||
| RSP1: los programas que promueve la empresa relacionados con la comunidad son importantes para mí | 0,895 | 0,797 | 0,64 |
| RSP2: los programas que promueve la empresa relacionados con el medio ambiente y el énfasis que pone la empresa al cuidado y la conservación de los recursos naturales son importantes para mí. | 0,915 | 0,80 | |
| RSP3: los programas que promueve la empresa relacionados con el personal son importantes para mí. | 0,863 | 0,80 | |
| Actitudes ciudadanas (que le caracterizan al colaborador) | |||
| AC13_1: evadir problemas familiares o sociales, sin asumir su responsabilidad (invertida) | 0,698 | 0,373 | 0,14 |
| AC16_1: rechazar cualquier tipo de participación e involucramiento que tenga que ver con mejorar la sociedad (invertida) | 0,821 | 0,68 | |
| AC17_1: no aceptar la responsabilidad que le toca asumir con la mejora de la sociedad (invertida) | 0,766 | 0,58 | |
| AC19_1: saberse responsable de mejorar su entorno social pero no hacer nada al respecto | 0,453 | 0,21 | |
| AC20: saberse y sentirse responsable de mejorar su sociedad, actuar, y cambiar o mejorar la situación. | 0,509 | 0,26 | |
| Transparencia (que le caracterizan al colaborador) | |||
| AC1_1: ser deshonesto en el entorno social (invertida) | 0,715 | 0,594 | 0,35 |
| AC2_1: ser víctima de la corrupción (invertida) | 0,461 | 0,22 | |
| AC3_1: ser agente corruptor (invertida) | 0,734 | 0,53 | |
| AC4_1: ser deshonesto en la empresa (invertida) | 0,746 | 0,55 | |
| AC6_1: ignorar los actos deshonestos en la empresa que otros cometen (invertida) | 0,435 | 0,19 | |
| AC14_1: evitar asumir la responsabilidad y culpar a otro en situaciones donde se tiene una responsabilidad directa (invertida) | 0,441 | 0,19 | |
| CCO (que le caracterizan al colaborador) | |||
| AC7: participar en actos de solidaridad en la sociedad de forma espontánea | 0,701 | 0,256 | 0,07 |
| AC8: participar en actos de solidaridad en la sociedad que exigen tiempo y dedicación con responsabilidades concretas | 0,500 | 0,25 | |
| AC9: convocar a compañeros de trabajo para que, de forma solidaria, colaboren en acciones de RSE. | 0,541 | 0,29 | |
| AC10: presentar un comportamiento en sociedad bajo el respeto a las leyes y derechos de los demás | 0,470 | 0,22 | |
| AC11: proyectar un comportamiento laboral basado en el respeto hacia las normas y políticas empresariales así como el derecho de los compañeros de trabajo | 0,573 | 0,32 | |
| AC12: evitar que alguien en la organización irrespete las normas, y políticas empresariales, así como el derecho de los demás en la empresa. | 0,527 | 0,38 | |
| AC15: exigir cuando alguien en la organización que no asume su responsabilidad laboral, que lo haga, sin que sea afectado directamente por ello. | 0,413 | 0,17 |
Método de extracción: Máxima verosimilitud.
Método de rotación: Normalización Promax con Kaiser.
Fuente: elaboración propia.
4.1. Confiabilidades de consistencia interna
Para determinar la confiabilidad de cada una de las cuatro dimensiones se analizaron los 22 reactivos de la fase anterior. A partir de ello se eliminó un ítem (AC18). Los resultados se muestran en la tabla 4, en donde 3 de los 4 coeficientes de confiabilidad compuestos resultaron superiores al valor mínimo recomendado de 0,70. Uno de ellos muy cercano a 0,70, por lo que se concluye que es un instrumento aceptable en cuanto a la confiabilidad de tales dimensiones.
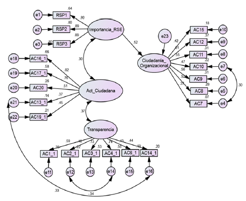
En la figura 2 se muestran las relaciones que resultaron ser significativas partiendo del modelo teórico de CCO propuesto. De las 5 hipótesis de la investigación solo 3 resultaron significativas con p-valores menores al 1%.
Hipótesis con resultados significativos:
H1: existe una relación positiva y significativa entre la RSE y las actitudes ciudadanas, R2 de 0,30.
H2: existe una relación positiva y significativa entre las actitudes ciudadanas y la transparencia, R2 de 0,30.
H3: existe una relación positiva y significativa entre la RSE y el CCO, R2 de 0,52.
Mientras que en las siguientes hipótesis los resultados sugieren una relación no significativa:
H4: no existe una relación directa entre las actitudes ciudadanas y el CCO.
H5: no existe una relación directa entre la transparencia y CCO.
4.2. Índices de bondad de ajuste.
De acuerdo con la literatura de análisis estructural, este indicador permite verificar si el modelo propuesto es viable. Se confirma que sí hay cierto nivel de causalidad entre los programas de RSE en el CCO y que la importancia está relacionada con las actitudes ciudadanas y éstas, con la transparencia. Para la validación del modelo de CCO se propone evaluar los resultados que arroja el Análisis de Estructuras Momentáneas (AMOS) (Cequea y Rodríguez-Monroy, 2012).
Para poder aceptar cualquier modelo de análisis estructural, Kerlinger y Lee (2002) consideran que es necesario que lo propuesto pase por el filtro de diversos índices, lo cual se plantea en la tabla 5, incluyendo algunos criterios considerados por Hooper, Coughlan y Mullen (2008).
4.3. Índice de ajuste global
Este grupo de estadísticos permite comprobar el nivel de ajuste de un modelo a los resultados obtenidos de la muestra. Se consideran en este estudio los índices: Chi cuadrado (CMIN), Razón de Chi cuadrado sobre los grados de libertad (CMIN/DF), el índice de ajuste comparativo (GFI) y el error cuadrático medio de aproximación (RMSEA).
Con relación al modelo ajustado, el chi-cuadrado es alto, pero el nivel de significancia es muy bajo. Aunque la literatura reporta que es un modelo que carece de un ajuste satisfactorio, también indica que este estadístico suele estar muy influido por el tamaño de la muestra y los grados de libertad del modelo.
El CMIN es igual a 1,455 por lo que, aunque no es un modelo óptimo, es aceptable (Byrne, 1998). El estadístico Goodness of Fit Index (GFI) debe ser cercano a 1 para considerar un buen ajuste del modelo y en el modelo generado arrojó un índice de 0,894, por lo que resulta ser un valor aceptable. Por otra parte, el Root Mean Square Residual (RMR) del modelo ajustado presenta un valor de 0,101, entre más cercado a 0 el modelo tiene un ajuste muy bueno, por lo que en este caso se interpreta como aceptable. El RMSEA obtenido es de 0,046, por lo que bajo este indicador se interpreta que hay un buen ajuste del modelo obtenido (Hu y Bentler, 1999). Este estadístico tiende a mejorar cuando hay un gran número de variables y una muestra amplia, tal es el caso del presente estudio.
4.4. Índice de ajuste por parsimonia
El estadístico Parsimonious Normed Fit Index (PNFI) y el Parsimony Comparative Fit Index (PCFI) son índices cuyo valor debe ser cercano a 1 para mostrar un ajuste aceptable. El modelo ajustado presenta valores de 0,710 y 0,708, respectivamente, aunque son bajos, es decir, no cercanos a 1, habría que considerarlos ya que sí son ajustes mínimamente aceptables del modelo.
4.5. Índice de ajuste comparativo
Este tipo de índices compara el modelo generado con un modelo alternativo; por esto, es que son identificados como índices de ajuste comparativos (Miles y Shevlin, 2007) o también conocidos como índices de ajuste relativos (McDonald y Ho, 2002). Para ese indicador, la hipótesis nula es que todas las variables son no-correlacionadas. Por lo tanto, se incluirán en este estudio los siguientes índices:
El estadístico Comparative Fit Index (CFI): el modelo generó un CFI equivalente a 0,932, tiene un buen ajuste.
Índice de bondad de ajuste ajustado (AGFI): el modelo arroja un valor de 0,866, hay una cercanía importante al ajuste del modelo.
El estadístico Incremental Fit Index (IFI): el modelo arroja un IFI igual a 0,933, se considera un buen ajuste del modelo.
El estadístico Normed Fit Index (NFI): el NFI obtenido del modelo es de 0,814, hay un adecuado ajuste del modelo.
El estadístico Non-normed fit index (NNFI) (o Tucker-Lewis index, TLI): el modelo generó un NNFI igual a 0,922, presenta un buen ajuste del modelo.
Tomando en consideración los estadísticos de los 3 grupos de indicadores, se puede concluir que el modelo presenta un ajuste aceptable, particularmente en los ajustes globales y de comparación, y un poco débil en los índices que miden la parsimonia del modelo.
5. Conclusión
A partir del modelo ajustado se concluye que para desarrollar el CCO hay un camino que recorrer para lograrlo. El CCO está siendo directamente afectado por la importancia que los colaboradores atribuyen a la RSE, tanto en la dimensión comunitaria, medio ambiental y en aspectos relacionados a la dimensión interna de la organización, los tres igualmente importantes de acuerdo a los pesos que se presentan.
A su vez, la importancia atribuida a tales programas de RSE está siendo influida y a su vez influye en las actitudes ciudadanas. Tales actitudes ciudadanas se refieren a asumir la responsabilidad por atender aquellos asuntos relacionados por mejorar la organización y el entorno, sin esperar a que otros lo resuelvan. De forma menos contundente, influyen en las variables que implican el pasar a realizar acciones concretas para mejorar el entorno.
Las actitudes ciudadanas influyen y a su vez son influidas por la transparencia. Un ciudadano con una actitud responsable hacia su sociedad tiene que ver también con ser honesto y no ceder ante las presiones de la corrupción y faltas de honestidad en la empresa o sociedad. Un ciudadano a favor de la transparencia asume su responsabilidad de frenar la deshonestidad de los demás o de dar la cara por las fallas cometidas en la organización. Particularmente, tiene especial influencia el rechazo a la posibilidad de ser un agente corruptor, así como el mantener una actitud honesta en la organización. Y una influencia significativa, pero menos relevante, es la de asumir su responsabilidad por fomentar la transparencia y honestidad en los demás.
Si bien el CCO no es influido directamente por una mayor transparencia por parte del colaborador, la transparencia sí influye indirectamente a través de las actitudes ciudadanas del colaborador. A su vez, las actitudes influyen en la importancia de la RSE en proporciones muy semejantes. Gracias a este modelo es posible entender cómo desarrollar el CCO y los pasos que se debe dar para lograrlo, y valorar entre otras cosas los efectos que pueden tener los proyectos de RSE en el CCO.
Los resultados de este estudio pueden ser útiles para que los gerentes de recursos humanos y de responsabilidad social diseñen estrategias para fomentar el CCO desde la RSE, e indirectamente desde la actitud ciudadana y transparente de los colaboradores.
Una limitante de este estudio es que los resultados reflejan un modelo de CCO que fue generado a partir de un gremio de empresas en Nuevo León situadas en el noreste de México. Es necesario extender la investigación a otras empresas que tengan programas de RSE y a la par promuevan la ciudadanía organizacional para medir sus efectos.



