1. Introducción
Originalmente Pokémon es una franquicia del entretenimiento electrónico, cuya propiedad es tripartita entre las empresas Nintendo, Game Freak Inc. y Creatures Inc. La palabra Pokémon es la contracción de las palabras Pocket y Monsters que literalmente significan “Monstruos de bolsillo” (Kondamudi, Protano y Alhoori, 2017). De esta manera, un Pokémon es básicamente una criatura virtual diseñada para ser “genial” o “adorable” y causar empatía con los jugadores de todas las edades (Allison, 2003; Berque, Chiba, Hashizume, Kurosu y Showalter, 2018; Surman, 2009). La primicia de Pokémon fue concebida por el diseñador de videojuegos japonés Satoshi Tajiri, que tiene como eje central el hacerse con todos los seres digitales posibles, así lo deja ver su eslogan comercial en inglés: “Gotta Catch 'Em All” (Allison, 2003; Bainbridge, 2013; Keogh, 2017; Zsila et al., 2018).
La marca Pokémon se convirtió en la segunda franquicia de videojuegos más exitosa sólo por debajo de Super Mario Bros, con 155 y 193 millones de juegos vendidos, respectivamente (Boyes, 2007). Así, el éxito desmedido de Pokémon ha sido capitalizado ampliamente con la creación de una serie animada de televisión, películas, juegos de cartas, ropa infantil y juvenil, figuras decorativas, diferente mercancía promocional y, obviamente, un sinfín de videojuegos. La expansión del concepto de Pokémon sigue presente entre la audiencia más joven con las aventuras de Ash Ketchum en su búsqueda de ser un “Maestro Pokémon” (Zsila et al., 2018).
De esa forma, cimentada en la popular saga de Pokémon, salió a la luz Pokemón Go (PG) en 2016 (Colley et al., 2017; Dorward, Mittermeier, Sandbrook y Spooner, 2017). “Durante los últimos 15 años, la mayoría de los videojuegos se han jugado tradicionalmente online u offline” (Zsila et al., 2018, p.56); en cambio, la dinámica de juego de PG propone algo distinto al incitar la salida al mundo real en busca de la vasta diversidad de Pokémones por atrapar (Stern, 2016). La locura de PG llegó a tal grado que el trayecto recorrido por sus jugadores superó la distancia entre la Tierra y Plutón (Butcher, Sung y Raynes-Goldie, 2018). Llevar la internet a cualquier lugar mediante los teléfonos inteligentes, permite a los usuarios de PG ver a las ciudades como un tablero de mesa gigante por ser conquistado casilla a casilla (de Souza e Silva, 2006; Graells-Garrido, Ferres, Caro y Bravo, 2017).
De ahí que, con la proliferación masiva de los usuarios de teléfonos inteligentes, el desarrollo constante de nuevos modelos de celular más sofisticados, y el acceso cada vez mayor a internet por parte de la población mundial, la forma de crear una ventana de oportunidades es trascendental para la gestión de un modelo de negocio competitivo que busque abrirse paso y sostenerse en el coliseo romano de la industria del entretenimiento. La generación de ventajas competitivas que encaren el desafío de hacer frente a los recursos superiores de los competidores permite beneficiarse de las fortalezas en aras de aprovechar las oportunidades y, de forma parecida, combatir las amenazas y minimizar las debilidades (David, 2013; Porter, 2009).
Por tal motivo el presente artículo, a partir de la literatura consultada, tiene como objetivo diseñar un modelo teórico con base en los factores de éxito de PG. Con ello los tomadores de decisiones tendrán a su disposición un nuevo modelo que les ayude a contemplar de mejor manera la industria a la que pertenecen y focalizar los esfuerzos empresariales hacia el logro de ventajas competitivas.
Para ello, el artículo inicia con una revisión del juego basado en la localización PG, en la tercera sección se contemplan las ventajas competitivas y los componentes motivacionales para jugar videojuegos. Luego, se detalla el método utilizado (i.e. investigación documental). Posteriormente, se introducen los factores de éxito y el modelo teórico diseñado. Por último, se resumen las conclusiones más relevantes.
2. Pokémon Go: la ventana a un nuevo mundo
PG es un juego basado en la localización desarrollado por Niantic, Inc. y comercializado en el verano de 2016 para los dispositivos iOS y Android, puede ser descargado de manera gratuita en los teléfonos inteligentes (Colley et al., 2017; Dorward et al., 2017). Así, al ser de libre acceso, potencializa la aceptación de los consumidores interesados al eliminar una barrera económica de entrada, importante en la decisión de probar o no la aplicación electrónica (Rauschnabel, Rossmann y tom Dieck, 2017; Hussain, 2018). Curiosamente, la idea de PG surgió de un video promocional a modo de broma conocido como “Pokémon Challenge”, en donde Google lanzó el desafío de salir a los lugares más recónditos del planeta para capturar la mayor cantidad de Pokémones por medio de los teléfonos inteligentes (Google Maps, 2014; Mago, 2017).
La primicia de PG consiste en buscar, atrapar, y entrenar a los Pokémones que se encuentran dispersos en el mundo, por medio de la realidad aumentada (RA) y el Global Positioning System (GPS) implementados en los teléfonos inteligentes. La RA permite sobreponer diversos gráficos virtuales en el mundo real, es decir, con la combinación de la cámara y pantalla de los celulares es posible visualizar a los Pokémones como si realmente compartieran el mismo espacio físico del jugador. A su vez, la inmersión en el videojuego se apoya con el uso del GPS para indicar al usuario donde están localizadas las criaturas virtuales y la distancia que se debe recorrer para “capturarlas” (Colley et al., 2017; Kondamudi et al., 2017, Wang y Kuo, 2018).
El éxito sin precedentes de PG tomó por sorpresa a todo el mundo, en su semana de lanzamiento fue la aplicación más descargada de todos los tiempos (Clark y Clark, 2016; Smith, 2018). La popularidad de la aplicación fue acrecentada por la difusión desmedida de videos en el sitio electrónico YouTube, relacionados con las aventuras y desaventuras en la búsqueda por atrapar a las criaturas virtuales. Las convivencias sociales se manifestaron espontáneamente como consecuencia de jugar PG (Gulden, 2018).
En este sentido, Keogh (2017, p.38) menciona que el fenómeno de PG se debió a “…la creciente ubicuidad del teléfono inteligente y su tendencia a reconfigurar los medios y las prácticas culturales existentes, lo que ha permitido que la novedad de la realidad aumentada y la nostalgia de Pokémon converjan en una tormenta perfecta de marca, diseño, datos preexistentes, y tecnologías establecidas”.
La tormenta perfecta señalada por Keogh (2017) motivó que PG, con tan sólo siete meses en el mercado, lograra los mil millones de dólares en ingresos a nivel global (Needleman y Zakrzewski, 2017). Parte de este éxito acontece a la dinámica de juego propuesta por PG, en el sentido de ser intuitivo para los nuevos usuarios que no han tenido un contacto previo con los videojuegos o con la marca Pokémon y, simultáneamente, ser divertido para los jugadores con mayor destreza (Dorward et al., 2017; Williamson, 2016; Keogh, 2017). La locura desenfrenada por PG, aparte de verse reflejada en una algarabía social, fue capitalizada en un modelo de negocio de éxito (Tang, 2017). Los juegos de celular basados en la localización representan un área de oportunidad interesante que las organizaciones deben aprovechar con el marketing digital (e.g. anuncios patrocinados) (Wu y Stilwell, 2018).
Después de permanecer 74 días sucesivos como la aplicación electrónica con mayores ingresos en la tienda de aplicaciones de Apple Inc. en los Estados Unidos, cabría de esperar, que la fiebre por PG llegará a su inminente estabilización (Zakrzewski, 2017). El veloz decremento de la popularidad y pérdida de interés ocurrió a partir de septiembre 2016 (Graells-Garrido et al., 2017; Needleman, 2016b). La salida masiva de jugadores resultó lógica de esperar al coincidir con el final del verano, que es el periodo del año donde la mayoría de las personas tienen más tiempo libre a su disposición. Sin embargo, existe una comunidad activa conformada por millones de jugadores de PG al pendiente de las actualizaciones periódicas que mejoren la experiencia de juego en la aplicación electrónica.
2.1. Antecedentes
El concepto propuesto por PG no es nuevo, el antecedente más directo es el juego basado en la localización “Ingress”, desarrollado también por Niantic Inc. en 2012 (Graells-Garrido et al., 2017; Majorek y Vall, 2015). De igual modo, Ingress requiere una conexión permanente a internet, emplea tecnología de RA como eje central en sus mecánicas de juego, y depende del GPS para su correcto funcionamiento (Colley et al., 2017; Graells-Garrido et al., 2017; Majorek y Vall, 2015; Keogh, 2017; Pyae, 2018). La comunión entre la franquicia Pokémon e Ingress para dar paso a la creación de PG, se entiende de mejor manera con la Figura 1.

Figura 1 Comunión entre Pokémon e Ingress
Otros antecedentes de interés son los juegos basados en la localización: Mogi y Foursquare. Mogi fue puesto en el mercado en 2004 y el objetivo del juego giraba en rastrear criaturas virtuales y encontrar objetos a lo largo de la ciudad de Tokio, Japón (de Souza e Silva, 2006). Lanzado en marzo 2009, Foursquare premia con insignias digitales a los usuarios por aventurarse a nuevos lugares o al volver a ellos, la jugabilidad fue pensada para incidir en la rutina de los usuarios al incorporar elementos virtuales al mundo real (Frith, 2013). Adicionalmente, el comportamiento del jugador es afectado con el establecimiento de lugares virtuales estacionados en sitios reales, como se observará en la siguiente sección.
2.2. Espacios virtuales
PG cuenta con la posibilidad de ir a lugares físicos representativos de cada ciudad para acudir a los espacios o estaciones virtuales del juego llamadas Poképaradas o Pokéstop y Gimnasios Pokémon, en ellas, es posible conseguir objetos digitales o enfrentar batallas entre los Pokémones, respectivamente. La ubicación de dichas estaciones virtuales son lugares físicos claves para las reuniones de los jugadores y pueden visualizarse en cualquier momento con el GPS (Hussain, 2018). Esto representa una extraordinaria área de oportunidad al estimular los “Poképaseos” a los puntos de interés más representativos de cada lugar, con ello, se podría fortalecer la competitividad estratégica de la zona al atraer a niños y adultos por igual hacia dichos sitios distintivos (Graells-Garrido et al., 2017; Mago, 2017).
La visita “obligatoria” a las Poképaradas para disfrutar a plenitud la experiencia de PG, es un elemento medular que catapulta comercialmente la tecnología de RA. “Una vez que el tráfico peatonal aumenta, también lo hacen las ventas” (Frith, 2017, p.52). De esta forma el mundo virtual puede interactuar en gran medida con su contra parte del mundo físico como, por ejemplo, en el número de reseñas otorgadas a un restaurante por los comensales (Kondamudi et al., 2017).
3. Ventajas competitivas: componentes motivacionales para jugar videojuegos
En un mundo cada vez más global, las estrategias deben ser dinámicas para adecuarse a cualquier cambio imprevisto. No es posible considerar el éxito empresarial sin detectar o tener una buena idea de los motivadores que impulsarán la compra de los clientes. Averiguar que vuelve popular a una aplicación electrónica es crucial, contrario al sentido común, una actitud más positiva hacia PG no involucra obligatoriamente la intención de realizar una compra de artículos digitales, o sea, es debatible suponer que las calificaciones efectuadas por los jugadores son una guía de la utilidad tentativa del juego (i.e. a mayor calificación mayor utilidad) (Rauschnabel et al., 2017).
La industria del entretenimiento es brutal, está plagada de productos sustitutos cercanos y lejanos que pueden mermar la posición ventajosa del negocio, al poseer cientos de rivales directos (i.e. otros videojuegos de acceso gratuito en la tienda de aplicaciones) y, en mayor grado, de competidores indirectos (e.g. cine, obras de teatro, libros, juegos deportivos, música, parques de diversiones, eventos sociales, excursiones, videos en youtube, etc). Al respecto, el presidente de Nintendo de América, Reggie Fils-Aime, al ser cuestionado sobre la verdadera competencia de su empresa, afirmó: “mi visión competitiva va mucho más allá que sólo mis competidores directos, Sony y Microsoft. Compito por el tiempo. Para hacerlo, tengo que ser creativo e innovador, si quiero ganar esa batalla” (Hernández, 2018). De ello se desprende que los estrategas deben tomar nota de los componentes motivacionales para jugar videojuegos identificados en los trabajos científicos que les auxilien a sobrevivir en el despiadado mercado de las aplicaciones móviles.
Como se muestra en la Tabla 1, el estudio desarrollado por Demetrovics et al. (2011) arrojó siete componentes motivacionales (i.e. social, escape, competencia, relajación, desarrollo de habilidades, fantasía, y recreación) que podrían figurarse muy próximos a dar una respuesta acertada a la pregunta ¿Por qué se juega? Los resultados de la investigación de Zsila et al. (2018), sugirieron tres nuevos componentes específicos en PG: actividades al aire libre, nostalgia, y aburrimiento. En complemento, Yang y Liu (2017) señalaron como motivadores sociales para jugar PG: la conservación de amistades e iniciación de relaciones. No obstante, los jugadores con ansiedad social preferirán pasar el rato libre con videojuegos tradicionales que impliquen no salir del hogar para evitar relacionarse con otras personas (Khalis y Mikami, 2018). Los estrategas deben evaluar los componentes motivacionales en su labor invariable de crear valor a los usuarios, encaminándolo en ventajas competitivas en las que el cliente sea la piedra angular en la visión organizacional que desalienten el ataque preventivo de los rivales actuales y de los futuros competidores.
Tabla 1 Componentes motivacionales para jugar videojuegos
| Estudio | Componentes motivacionales | Descripción | Ejemplos ilustrativos |
|---|---|---|---|
| Demetrovics et al. (2011) | Social | Conocer nuevas personas. En el trabajo de Yang y Liu (2017) el componente social lo identificaron como: conservación de amistades e iniciación de relaciones. | Mientras capturo Pokémones, inicio una conversación con otras personas. |
| Escape | Olvidar por completo toda responsabilidad de la vida real (e.g. hijos, esposa, trabajo, deudas, etc.). | Por capturar más Pokémones falte al trabajo. | |
| Competencia | Alimentar el sentimiento de "logro" al derrotar a otros jugadores y reforzar la sensación de superioridad con cada victoria conseguida. | Me siento más triunfador cada vez que conquisto un nuevo Gimnasio Pokémon. | |
| Relajación | Desahogar la tensión, estrés o presión del día a día. | Después de terminar mis exámenes finales, quiero salir a la Poképarada más cercana. | |
| Desarrollo de habilidades | Perfeccionar o pulir las destrezas personales, por ejemplo: concentración, coordinación, reacción, memorización, etc. | Mi asimilación de calles y avenidas ha mejorado al jugar PG. | |
| Fantasía | Ir a otro mundo y ser alguien más. | Quiero cumplir el sueño de ser un Maestro Pokémon. | |
| Recreación | Disfrutar el rato que se invierte en el videojuego (diversión). | Me la paso bien capturando Pokémones. | |
| Zsila et al. (2018) | Actividades al aire libre | Salir de la casa, regocijarse de la naturaleza, mantenerse en movimiento, hacer algo de ejercicio. | Salgo al parque a estirar las piernas y acrecentar mi colección de Pokémones. |
| Nostalgia | Volver a la niñez, esa época entrañable donde la vida era más simple y abundan los buenos recuerdos. | Cada vez que capturo un Pokémon, regreso a esas tardes maravillosas de mi infancia, cuando esperaba a mi papá en la escuela primaria. | |
| Aburrimiento | "Matar" o pasar el tiempo, porque no existe de momento algo mejor que hacer. | Mientras espero mi turno para el dentista, juego un poco a PG. |
Fuente: elaboración propia a partir de los autores citados.
De manera similar, los hallazgos del estudio de Zach y Tussyadiah (2017) sugieren que los factores “disfrute de juego” y “motivación para ganar una batalla” incrementan la oportunidad de persuadir a la compra en los usuarios de PG. Similarmente, los resultados de Rasche et al. (2018) son alusivos a la relación entre el comportamiento de los jugadores de PG y la adquisición de contenido adicional dentro de la aplicación electrónica. En cambio, Orosz, Zsila, Vallerand y Böthe (2018) contemplaron los motivadores de PG desde un ángulo diferente, al considerar la asociación entre la impulsividad y la pasión (i.e. pasión obsesiva y pasión armoniosa), donde, previenen que jugar en exceso PG puede ocasionar dificultades personales (e.g. relegar el trabajo) o complicaciones interpersonales (e.g. abandonar a los amigos). En resumen, los estrategas deben estar plenamente conscientes de las razones que motivan o impulsan la descarga de las aplicaciones electrónicas por los usuarios y, sobre todo, cómo lograr retenerlos en ellas para la generación continua de ingresos a la organización que avive las ventajas competitivas capaces de prevalecer sobre los contrataques de los adversarios comerciales. La expansión de los mercados y la captación de nuevos clientes son temas medulares en la agenda de los estrategas para ejecución exitosa de los planes estratégicos a corto, mediano y largo plazo (Aguilera y Riascos, 2009; Gallego, Bueno y Terreño, 2016)
4. Método: investigación documental
El presente artículo empleó una investigación documental mediante la consulta de la literatura disponible, con ello se buscó recabar e integrar la información pertinente para abordar la resolución de los objetivos establecidos. Para los estrategas corporativos que ocupan cargos gerenciales es de vital importancia tener completo entendimiento de las particularidades distintivas de cada industria, por ello al enmarcar el estudio en el caso empresarial de PG es factible visualizar de mejor manera los factores de éxito involucrados en la gestión de un modelo de negocio sostenible encaminado a lucrar las oportunidades actuales y potenciales que permitan alcanzar las metas establecidas por la organización.
Como se mencionó en la segunda sección, el debut comercial de PG es relativamente reciente y la comunidad científica ha utilizado esta aplicación electrónica en un sinfín de temas de investigación: reseñas de restaurantes (e.g. Kondamudi et al., 2017), motivadores para jugar videojuegos (e.g. Zsila et al., 2018), atributos culturales (e.g. Pyae, 2018), aprendizaje (e.g. Tran, 2018), potencial de mercado (e.g. Wu y Stilwell, 2018), tráfico peatonal (e.g. Graells-Garrido et al., 2017), extensión de la marca (e.g. Butcher et al., 2018), por citar algunos cuantos ejemplos. Consecuentemente, sigue robusteciéndose el capital científico acerca de PG, por ese motivo, es una buena oportunidad de acrecentar el material académico existente, al seleccionar la información relevante de las publicaciones contemporáneas, prácticamente disponibles en su totalidad gracias a internet.
Por tanto, se manejó una revisión teórica con la técnica sugerida por Hernández, Fernández y Baptista (2010) que abarca cuatro etapas medulares: 1. detección, 2. consulta, 3. extracción y recopilación, e 4. integración de los datos referentes al objetivo por alcanzar. Como se observa en la Tabla 2, la etapa de detección se enfocó en la localización de fuentes de información secundarias pertinentes al contexto de PG, a partir del uso de palabras claves en los buscadores de internet (i.e. estrategia, factores de éxito, PG, Pokémon). Por otro lado, la consulta se efectuó a través de bases de datos como la de CONRICyT, EBSCO, Clarivate Analitics, ScienceDirect, los listados de resúmenes de la plataforma Elsevier (Scopus) de artículos de investigación, los estudios de libre acceso en Google Académico, las entrevistas conducidas por el director ejecutivo de Nintendo (i.e. “Iwata Asks”), las notas periodísticas alusivas a las repercusiones inmediatas de PG, la página oficial de PG, entre otras.
Tabla 2 Principales fuentes de información consultadas
Fuente: elaboración propia a partir de los autores citados.
Para la extracción y recopilación de los datos pertinentes, se analizó en los trabajos: los objetivos, el marco teórico, las citas bibliográficas, los resultados conseguidos, y las conclusiones derivadas, con lo que, se recopiló sólo las contribuciones enfatizadas a identificar los factores de éxito de PG. Por último, la integración de los apuntes recabados de los trabajos académicos consultados fue el insumo indispensable para construir una matriz de evidencia concerniente a los detonantes de éxito y sus características. Dicha matriz sirve de base en la elaboración del modelo teórico relativo al caso de PG. El modelo permitirá ayudar a los tomadores de decisiones en la adecuada extrapolación administrativa de las particularidades o circunstancias de triunfo a sus respectivas organizaciones, para así, generar ventajas competitivas de perfil superior que mejoren su competitividad en el mercado. Los factores de éxito de PG y el referido modelo, se detallan en la siguiente sección del trabajo.
5. Resultados: factores de éxito y diseño del modelo teórico
5.1. Factores de éxito
A partir de la consulta de la literatura disponible, cómo se indicó en la sección anterior, se desarrolló una investigación documental para determinar en primer lugar los detonantes de éxito en PG. Se logró identificar cinco factores centrales en la revisión teórica efectuada: 1. nostalgia, 2. descarga gratuita, 3. actualizaciones continuas, 4. dinámica de juego, y 5. sana implementación de micropagos. Mediante la Tabla 3, se expone en detalle, la descripción, características, objetivo estratégico, y evidencia de los aludidos factores.
Tabla 3 Matriz de evidencia de los factores de éxito de PG

Fuente: elaboración propia a partir de los autores citados.
En el mundo altamente dinámico las organizaciones viven un reto constante para innovar de manera continua y sin descanso, de manera que, realizar un correcto análisis del ambiente, se vuelve decisivo para los estrategas (Esguerra y Contreras, 2016). Al integrar correctamente los recursos valiosos de la organización, los tomadores de decisiones logran crear la sinergia estratégica para liberar el potencial de sus fortalezas hacia la conquista de un mercado meta (Serrano, 2017). Las empresas cuentan con diferentes niveles de aprovisionamiento entre sí, por ello, el beneficio empresarial radica en la combinación óptima de los atributos competitivos del entorno (factores externos) con la disposición de los citados activos (factores internos). No obstante, tener una inmensa riqueza utilizable, no garantiza el triunfo que se persigue (David, 2013; Porter, 2009).
En consecuencia, a pesar de que las estrategias puedan llegar a ser iguales o muy semejantes, la brecha que separa a las acciones victoriosas de las malogradas es la ejecución acertada de estas (Dumay, 2012). La interrelación de los cinco factores de éxito expuestos con anterioridad logra crear una visión original definida de la propia empresa ante los clientes y accionistas, por tanto, las ventajas competitivas son más perdurables y difícilmente imitables por los competidores y representarían una barrera de entrada para futuros rivales. En este sentido, el diseño del modelo teórico que se desarrolló busca facilitar la dirección estratégica que apoye a los objetivos a corto y largo plazos trazados.
5.2. Diseño del modelo teórico
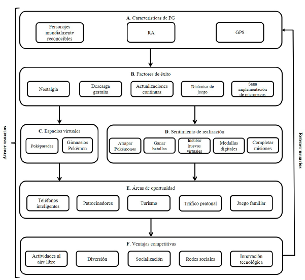
A partir de los factores de éxito identificados en la sección anterior, se propone un modelo teórico que dé cumplimiento al objetivo de la investigación. El modelo elaborado consta de seis apartados y se visualiza con detalle en la Figura 2. Dicho modelo, se sostiene en la tarea primordial de atraer y retener a los usuarios de PG para el éxito empresarial, por ello, inicia con los elementos diferenciadores que vuelen especial a PG, luego se describe la relación entre los factores de éxito, los espacios virtuales, y el sentimiento de realización percibido por los jugadores. Prosigue, con las áreas de oportunidad detectadas de PG y finaliza con las ventajas competitivas de alto impacto para hacer frente a los desafíos cotidianos de un mundo cada vez más globalizado. Los citados apartados se explican a continuación:
Características de PG: ofrecer un producto de calidad o prestar un buen servicio no necesariamente da lugar a la gestión de ventajas competitivas, las auténticas prerrogativas deben estar sustentadas por los diversos elementos o recursos involucrados durante su formación ( Yaseen, Dajani y Hasan, 2016). El primer paso para diferenciarse del resto de la competencia fue contar con la licencia de personajes mundialmente reconocibles (i.e. Pokémones). La kinestésica del juego es apoyada con las tecnologías de RA (e.g. visualización de los Pokémones) y GPS (e.g. desplazamiento del jugador) para traer la idea de Pokémon a la realidad física.
Factores de éxito: una vez atraída la atención de los usuarios potenciales de PG, es de suma importancia convencer al cliente de que recibe “más” de lo que aporta, porque la satisfacción del consumidor es influida por su percepción de la calidad obtenida (Zairi, 2000). Consiguientemente, los factores de éxito detectados que inciden directamente en el valor percibido por los usuarios de PG son cinco: 1. nostalgia (i.e. añoranza por los recuerdos), 2. descarga gratuita (i.e. sin desembolso de efectivo), 3. actualizaciones continuas (i.e. revisiones periódicas de la aplicación electrónica), 4. dinámica de juego (i.e. buena jugabilidad), 5. sana implementación de micropagos (i.e. pagos no obligatorios). Para continuar en la preparación de ventajas competitivas, PG se basa en los espacios virtuales (apartado C) y el sentimiento de realización del jugador (apartado D).
Espacios virtuales: los dispositivos electrónicos portátiles con conexión a internet posibilitan que los espacios virtuales se sobrepongan a sus contrapartes del mundo real para dar pie a los “espacios híbridos” (de Souza e Silva, 2006; Wang y Kuo, 2018). PG ilustra con claridad cómo algo inexistente en el espacio físico es capaz de afectarlo positiva o negativamente, por ejemplo, los Poképaseos o la saturación de los lugares, respectivamente (Frith, 2017). Como se observó durante la sección 2.2, las Poképaradas y los Gimnasios Pokémon representan lugares virtuales anclados a un lugar físico representativo de la ciudad para interactuar con el jugador de PG, de esa manera, el usuario puede variar su rutina cotidiana para preferir los sectores donde se hallen ubicados las estaciones virtuales referidas (Lalot, Zerhouni y Pinelli, 2017).
Sentimiento de realización: PG al ser un juego basado en la localización incentiva a los jugadores a salir de sus hogares, en este sentido, propone cinco aspectos destacados: 1. atrapar Pokémones (i.e. aumentar la colección), 2. ganar batallas (i.e. enfrentamientos con otros jugadores), 3. incubar huevos virtuales (i.e. caminar algunos kilómetros), 4. medallas digitales (i.e. reconocimientos o estímulos a los jugadores más activos), y 5. completar misiones (i.e. consumar objetivos específicos dentro del juego). De este modo, el factor de éxito “dinámica de juego” se fortalece en la característica de “progresión continúa de juego” al seguir con la creación de valor hacia el usuario, por ende, se logra disminuir la probabilidad de que el jugador abandone PG por otro medio de entretenimiento.
Áreas de oportunidad: la correcta administración de los espacios virtuales (apartado C) y el sentimiento de realización experimentado por el usuario (apartado D), repercute en la proliferación de áreas de oportunidad que deben ser atendidas por la organización para la expansión comercial y, consecuentemente, finalicen en la cristalización de nuevas ventajas competitivas sostenibles. En virtud de ello, las cinco áreas de oportunidad detectadas son: 1. teléfonos inteligentes (i.e. aumento constante y acelerado de los usuarios de dispositivos móviles con conexión a internet), 2. patrocinadores (e.g. promociones especiales de artículos digitales), 3. turismo (i.e. difusión de lugares poco conocidos), 4. tráfico peatonal (i.e. impulsar la salida de los hogares), y 5. juego familiar (i.e. amplia cuota de mercado potencial).
Ventajas competitivas: finalmente, la eficiente asimilación de las oportunidades existentes en el mercado (apartado E del modelo), implica aumentar el perfil competitivo del negocio y conseguir la máxima cantidad de los objetivos organizacionales trazados (e.g. rentabilidad, productividad, minimización de costos, etc.). Se detectaron cinco ventajas competitivas claves: 1. actividades al aire libre (i.e. salir de paseo), 2. diversión (i.e. disfrutar el tiempo invertido en el juego), 3. socialización (i.e. conocer nuevas personas), 4. redes sociales (i.e. compartir las experiencias a través de los medios electrónicos), 5. innovación tecnológica (i.e. periféricos interactivos novedosos). Con esto, se robustece la cuota de mercado, al lograr mantener el interés de la comunidad global de usuarios de PG y retenerlos prolongadamente en la aplicación electrónica.
Con la presente sección finaliza el análisis de los resultados de la investigación documental, a partir de la identificación de los factores de éxito de PG y del desarrollo del modelo teórico, fue posible elaborar las conclusiones donde se exponen los principales hallazgos, las futuras líneas de investigación a seguir, y las limitaciones del estudio realizado.
6. Conclusiones
PG representa una excelente oportunidad para observar los factores de éxito desde la trinchera de las aplicaciones electrónicas. Detectar los gustos y preferencias de los clientes permite a la organización destacar con relativa facilidad sobre la competencia, en consecuencia, la diferenciación es crucial en una industria de usuarios empoderados con la facultad de descargar cualquier software de libre acceso, sin más limitante que la conexión a internet y el espacio de almacenamiento del dispositivo electrónico. La popularidad o las modas convierten al mercado de aplicaciones móviles en una feroz competencia del más astuto que reduce el tiempo de vida de las acciones ejecutadas, por ende, la apuesta empresarial debe girar en torno a la implementación efectiva de las estrategias que permita la correcta transición de las áreas de oportunidad a la preparación de ventajas competitivas duraderas.
La investigación realizada es importante porque puede influir en el diseño de posteriores modelos estratégicos que auxilien la tarea de los tomadores de decisiones en la dirección estratégica organizacional, además, este aporte teórico puede ser capitalizado por la comunidad académica para analizar a profundidad el funcionamiento de las aplicaciones electró-nicas en subsecuentes investigaciones empíricas. Asimismo, para los gestores de políticas públicas podría constituir, como una aproximación teórica inicial, un referente para la creación de políticas activas en caminadas a implementar los espacios virtuales en el fortalecimiento de la competitividad local, estatal, o nacional.
Con respecto a lo antes planteado, una futura línea de investigación sería ampliar el alcance del estudio al cuantificar el efecto estratégico de los lugares virtuales en aras de incentivar una derrama económica al persuadir a los jugadores a salir a pasear y fomentar una convivencia social. Aunque las Poképaradas han sido tema central de otros trabajos académicos (e.g. Colley et al., 2017), el análisis de las repercusiones de estas estaciones digitales tiene cabida en el campo de las ventajas competitivas en un mundo conectado a internet los 365 días del año. Con esto se profundizaría en las consecuencias positivas (e.g. atracción de clientela) y negativas (e.g. mayor contaminación) de impulsar el tráfico peatonal por medio de los juegos basados en localización. Otra línea de investigación a considerar es el modelo de negocio de la franquicia Pokémon, suerte que, ha logrado superar la barrera del tiempo de la mano de diferentes estrategias implementadas (e.g. diversificación de la marca), en atención a lo cual, los trabajos efectuados bajo este contexto arrojarían numerosas enseñanzas empresariales a las siguientes generaciones de estrategas.
Finalmente, con respecto a las limitaciones de la investigación es necesario resaltar que la identificación de los factores de éxito y el diseño del modelo teórico, fueron trabajados a partir de la literatura consultada disponible en su momento, de ahí que, las lecciones estratégicas derivadas dependen del estado del arte elaborado para la realización del presente estudio académico. Otra limitación es concerniente a que los resultados pueden no ser generalizables en virtud de que el objeto de estudio fue específicamente PG.
