INTRODUCCIÓN
La medición de fenómenos tales como el crecimiento económico, el nivel de inflación o la tasa de desempleo se basa no sólo en conceptos propiamente económicos, sino también en algunas técnicas del campo de la estadística y la contabilidad. El propósito de este libro es estudiar de manera integrada las bases conceptuales y la metodología de las estadísticas que usan los economistas y otros científicos sociales para describir y analizar los fenómenos económicos y sociales en Colombia. Las estadísticas que se estudian en este texto han sido seleccionadas por su utilidad y aplicación corriente en análisis económicos y sociales. Sin embargo, este libro no está dirigido a los especialistas. Su nivel es introductorio y su enfoque eminentemente práctico, ya que busca auxiliar a quienes quieren entender la terminología y las cifras económicas y sociales para efectuar sus propios análisis. Esta edición electrónica y gratuita del libro aspira a llegar a un público más amplio que las ediciones anteriores. De ahí su estructura modular y los numerosos recursos didácticos y de consulta que contiene.
Estructura del libro
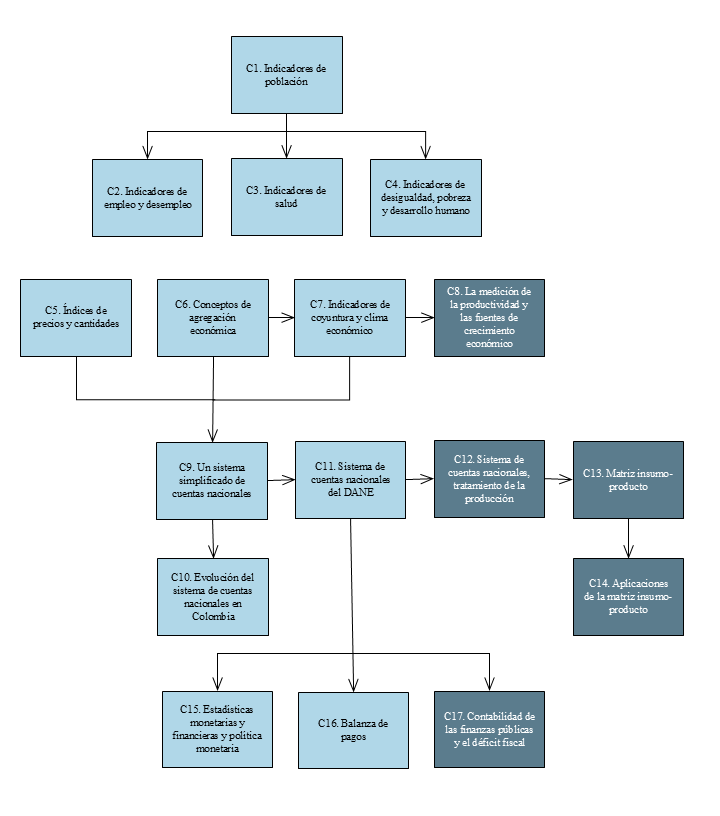
El libro está compuesto por 17 capítulos que abordan una gran cantidad de estadísticas económicas y sociales. El Diagrama A es un esquema de la estructura del libro, que se explica a continuación. En los primeros cuatro capítulos se estudian los indicadores sociales más importantes en las áreas de demografía, mercado laboral, salud, distribución de ingreso, pobreza y desarrollo humano. Los tres capítulos siguientes estudian los métodos de construcción y las aplicaciones más frecuentes de los indicadores económicos. Se empieza con un capítulo sobre índices de precios y cantidades (Capítulo 5), se estudian después los principales agregados macroeconómicos (Capítulo 6) y se dedica luego un capítulo a los indicadores de coyuntura que se utilizan en Colombia para medirle el pulso a la actividad económica y a la evolución de los principales mercados (Capítulo 7). Se pasa entonces a la medición de la productividad y las fuentes de crecimiento económico (Capítulo 8). Los capítulos restantes se dedican al estudio y manejo de diversos modelos de descripción económica, cuyo propósito es representar las interrelaciones entre las diferentes actividades económicas y entre grupos de agentes económicos. El análisis de los diversos modelos se aborda a partir de sistemas simplificados de cuentas nacionales (Capítulos 9 y 10), pasando después al sistema que se se utiliza en la práctica en Colombia (Capítulos 11 y 12). Como extensión de los sistemas de cuentas nacionales se concede una gran importancia al uso de las matrices de insumo-producto (Capítulos 13 y 14), que ofrecen inmensas posibilidades en numerosas áreas del análisis económico. La metodología y la interpretación de las estadísticas financieras y monetarias, de balanza de pagos y fiscales ocupan los tres últimos capítulos del libro (15, 16 y 17).
Diagrama A

Las estadísticas que se estudian en este libro pueden agruparse en cuatro grandes categorías, que dan una estructura modular al libro. Los primeros cuatro capítulos forman el módulo de indicadores sociales. El segundo módulo consiste en los indicadores macroeconómicos básicos, tales como el PIB y sus componentes, la productividad, el crecimiento y la inflación, que se estudian en los Capítulos 5 a 11. El tercer módulo está compuesto por los conceptos avanzados de cuentas nacionales que se explican en los Capítulos 12, 13 y 14. El último módulo puede verse como una introducción a la macroeconomía intermedia, pues se enfoca en los indicadores y estadísticas que es más importante conocer en los temas monetarios, financieros, de economía internacional y de política fiscal.
El libro puede ser utilizado para dar estructura a un curso básico de medición económica, pero su contenido excede las posibilidades de un solo curso. Los diferentes módulos o capítulos pueden ser aprovechados en otros cursos. El módulo completo de indicadores sociales puede ser la introducción a un curso de economía laboral o de políticas sociales. El conjunto de los Capítulos 5 a 11 puede ser la base para un curso completo de introducción a la macroeconomía. El Capítulo 5 (índice de precios y cantidades) puede verse separadamente en cursos de estadística o de teoría y política monetaria. El Capítulo 16 (balanza de pagos) puede hacer parte de un curso de economía internacional y el Capítulo 17 (contabilidad de las finanzas públicas) puede utilizarse dentro de un curso de teoría y política fiscal.
Conocimientos requeridos
El lector debe tener en cuenta que algunos capítulos se construyen a partir de los temas desarrollados en capítulos anteriores, como se indica en el diagrama. Las flechas indican qué capítulos se necesitan para abordar los demás capítulos. Los únicos que no tienen ningún prerrequisito son el Capítulo 1 (indicadores de población), el Capítulo 5 (índices de precios y cantidades) y el Capítulo 6 (conceptos de agregación económica).
El lector debe también tener en cuenta el nivel de matemáticas requerido en cada capítulo. Para abordar la mayoría de los capítulos se necesita un conocimiento muy elemental de álgebra y comprender el concepto y la notación de sumatoria (\(\sum\)). Éste es el nivel básico de conocimientos matemáticos a que se refiere el diagrama. El Capítulo 8 (medición de la productividad y fuentes de crecimiento económico) y el 17 (contabilidad de finanzas públicas) requieren conocimientos intermedios de matemáticas, debido a que utilizan nociones básicas de cálculo diferencial. Únicamente dos capítulos requieren nociones básicas de algebra lineal (es a lo que nos referimos con conocimientos avanzados de matemáticas): el Capítulo 13 (matriz insumo-producto) y el Capítulo 14 (aplicaciones de la matriz insumo-producto). Con el objetivo de sintetizar y hacer explícito el grado de conocimientos cuantitativos requeridos, el diagrama A se observa mediante una escala discreta de colores, relacionando el grado de opacidad con el grado de dificultad. Adicionalmente, al iniciar cada capítulo, el recuadro inicial de cada capítulo le recuerda al lector los prerrequisitos y el nivel de matemáticas en cada caso.

Enfoque y recursos didácticos
Este texto busca responder a las necesidades e inquietudes de quienes usan las estadísticas económicas y sociales, no de quienes las producen. Por consiguiente, hace énfasis en los conceptos y en las bases de construcción de los indicadores y los modelos, más que en los problemas de recolección de información o en la mecánica de los registros contables a que debe ceñirse quién elabora las estadísticas. Por supuesto, en cada tema se incluyen referencias bibliográficas para ahondar, tanto en las bases conceptuales y aplicaciones de los indicadores y modelos, como en la forma cómo se produce efectivamente la información en Colombia. También se incluyen al final de cada capítulo vínculos electrónicos a las fuentes más importantes de información estadística regular.
Cada capítulo incluye como recursos didácticos un recuadro inicial con los objetivos de aprendizaje, pequeños bocadillos en el margen izquierdo que resumen las ideas más importantes, y un cuadro al final del texto que lista los conceptos clave que el estudiante debe dominar al terminar cada capítulo. Las ecuaciones que es preciso entender y manejar a la perfección están señaladas con el símbolo \(\checkmark\).
Con el ánimo de inducir al estudiante a utilizar las estadísticas y probar su comprensión de los conceptos básicos, a lo largo de cada capítulo aparecen ejemplos sencillos, y al final de cada capítulo se incluyen ejercicios y preguntas adicionales. En numerosas ocasiones, los ejercicios comprenden temas y problemas que no han sido presentados en el texto, pero que pueden solucionarse aplicando conceptos o métodos que sí han sido discutidos. En lo posible, los ejercicios se basan en cifras reales y en problemas de ocurrencia común en el uso de las estadísticas. Las respuestas a los ejercicios son presentadas en hojas de Excel, de forma separada y por capítulos, ubicadas en la página web del libro. Se recomienda su utilización para familiarizarse con los métodos de organización de información estadística y para poder resolver con facilidad problemas semejantes a los planteados.
El recurso didáctico que los profesores encontrarán más útil son las presentaciones en Power Point capítulo por capítulo. Hemos hecho el esfuerzo de resumir en las presentaciones todo el material sustantivo de cada capítulo, dejando a criterio de cada profesor qué contenido omitir. En nuestra experiencia, un tiempo sustancial de cada clase debería dedicarse a resolver ejemplos y ejercicios y a responder las dudas prácticas de los estudiantes. Esto es preferible a la ambición de cubrir todo el material. El enlace al recurso se encuentra aquí
Notación
Debido a que las hojas de cálculo utilizan normalmente el sistema de puntuación numérico inglés (comas para separar millones y miles, y punto para separar enteros de decimales), hemos decidido utilizar también ese mismo sistema en el texto (en lugar del sistema español de puntos para los miles y millones y coma para los decimales). En lo posible hemos utilizado símbolos y abreviaturas de uso corriente en otros libros y artículos de economía. Sin embargo, como este libro trata una variedad bastante amplia de temas, en algunos casos hemos optado por sistemas de notación más simples y hemos escogido símbolos o abreviaturas más adecuados para lograr una mayor homogeneidad entre los distintos temas. En cualquier caso, para facilitar la lectura cada capítulo explica en su contexto el significado de los símbolos que se utilizan por primera vez.
Utilidad
Esperamos que esta nueva versión electrónica del libro sea útil no solo para profesores y estudiantes de economía, sino para todas aquellas personas interesadas en entender las estadísticas económicas y sociales más allá de los espacios académicos: periodistas, columnistas, políticos, líderes empresariales y sindicales, dirigentes de gremios o funcionarios públicos. Entre mayor sea la compresión que todas estas personas tengan de las estadísticas, mayor será la calidad del debate público sobre los problemas y políticas económicas y sociales.
Eduardo Lora y Sergio Iván Prada
Bethesda (EE.UU.) y Cali, julio de 2023